从"规模扩张"转向"质效为王"。国家发改委在2026年工作重点中明确指出:"风光储赛道持续向好",这不仅是政策定调,更是产业升级的冲锋号。 站在2026年的起点,新能源产业正在经历四大转折,每一个都蕴含着万亿级的机遇与挑战。
发布于:2026-01-29 11:44:22 浏览:2301依据服务企业或企业接受监督检查检测及建设项目职业病危害评价中常见的诸多问题,整理当前企业职业健康工作常见十大风险,供各用人单位自查自纠。
发布于:2026-01-29 11:10:45 浏览:284业环境保护工作千头万绪,厚厚一本环评报告、排污许可证里面记载的,都是环保专员要在日常工作中落实的要求,可以说是压力山大。这么多企业中,能把这些法定的任务做到位的,都有一个共同的特点,就是举轻若重地抓好细节,其中最关键的是两个——标签和台账。
发布于:2026-01-28 10:25:49 浏览:214本文旨在探索如何建设风险、内控、合规、法律、制度“五位一体”的大合规管理体系,通过明确国家在各方面的指导原则与工作要求,研判分析大合规管理体系建设的重要意义,从组织机构、体制机制、风险管控、制度完善、监督检查、信息保障等6个方面提出“五位一体”的大合规管理体系建设方案,有助于分享管理经验,加强合规风险防范能力,提升企业依法合规运营水平。
发布于:2026-01-28 10:24:17 浏览:805安全生产“十管”是指系统化管理生产安全的十个关键方面,包括:落实安全责任、辨识管控风险、排查整治隐患、严格执行制度等,以此构建全面有效的安全管理体系。
发布于:2026-01-28 09:46:40 浏览:202
2025年12月19日,广州市安全生产和应急管理服务协会安全生产责任保险工作委员会成立会议顺利举行。
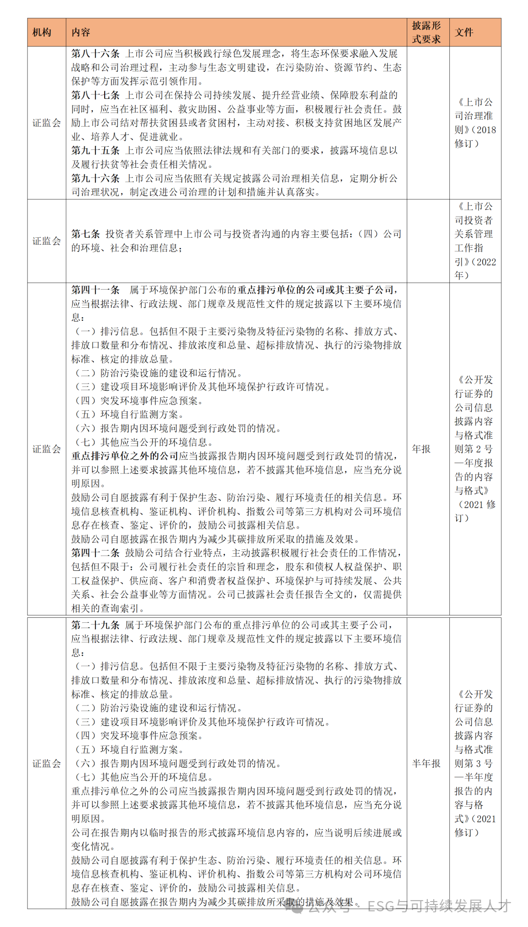
发布于:2026-01-26 15:31:57 浏览:249
对于已经按照 GB/T 23331 建立并运行能源管理体系的企业来说,引入温室气体管理,并不等于推倒重来。那问题自然就落在一个更现实的层面上:如果不是推倒重来,GB/T 23331 和 GB/T 46566 到底该怎么衔接? 本文不再停留在理念层面,而是把视角拉回到标准条款本身,做一次“条款级”的对应梳理,看看一套管理体系,究竟如何同时管好“能”和“碳”。
发布于:2026-01-26 10:56:59 浏览:394企业一边要降本增效求生存,一边要应对国际贸易的绿色壁垒,“绿色”已经不是加分项,而是生存必备项。
发布于:2026-01-26 09:53:11 浏览:523
2026年1月7日,上海泽晟环境技术有限公司副总经理罗自坚受邀出席迪卡侬(中国)可持续水管理供应商经验交流会,与十余家行业核心供应商代表齐聚一堂,围绕水资源高效利用、政策合规落地、绿色供应链建设等关键议题展开深度研讨。
发布于:2026-01-22 16:57:06 浏览:279
新版指南,将原本位于旧版指南第六章 不确定性、第七章 质量保证和质量控制、附录一等部分汇总起来,作为新版指南的开篇第一章 基本概念和总体要求呈现。提出了省级温室气体清单编制一般步骤。
发布于:2026-01-22 16:55:17 浏览:584上篇介绍EHS管理中的“斩杀线”的文章《EHS管理中的那些“斩杀线”:红线不可越,底线不可破》列举了很多关于安全管理中的底线问题。其实忽略了在EHS管理中环保部分也是有很多需要我们警惕和关注的底线问题。
发布于:2026-01-20 11:40:42 浏览:435EHS(环境、健康、安全)管理中的“斩杀线”,是指直接威胁人员生命安全、造成重大环境破坏或引发严重合规风险的绝对禁止行为/ 状态。与常规安全隐患不同,“斩杀线”具有三个典型特征:零容忍性(无协商空间)、瞬时爆发性(隐患到事故时间极短)、后果毁灭性(影响范围广、损失不可挽回)。
发布于:2026-01-20 11:37:29 浏览:570进入2026年,意味着“十五五”正式开启。中国“双碳”目标提出五周年后,正式进入到下一个五年周期,一系列国际国内的重大事件即将落地
发布于:2026-01-20 11:15:02 浏览:1610国内绝大部分生产经营单位每年年初都会安排签订安全生产责任书,每到新的一年总想对过去一年的工作进行复盘和优化。在复盘的过程中就发现,安全生产责任书每年都让全员签订确实是一件麻烦事~
发布于:2026-01-20 10:17:47 浏览:432
绿咨力依托专业的法律解读能力、丰富的行业实操经验及权威的政策资源,打造系统化、精准化、实战化的EHS合规培训服务,助力企业全面掌握法规要求、规避合规风险、提升管理水平,推动EHS管理从“被动合规”向“主动管控”转型。
发布于:2026-01-13 10:27:45 浏览:435