
日前,环保部对《地方大气污染物排放标准制定原则与方法(征求意见稿)》公开征求意见。
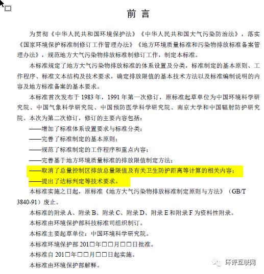
本标准首次发布于 1983 年,1991 年第一次修订。本次为第二次修订,修订的主要内容包括:
——增加了标准体系设置要求与标准分类;
——完善了标准制定的基本原则;
——规范了标准制定的工作程序和重点内容;
——完善基于地方环境质量标准的排放限值制定方法;
——取消了总量控制区排放总量限值及有关卫生防护距离等计算的相关内容;
——提出了达标判定等技术要求。
本标准实施之日起,原标准《地方大气污染物排放标准制定原则与方法》(GB/T3840-91)废止。
原国家环保局发布实施的《制定地方大气污染物排放标准的技术方法》(GB/T13201-91)。该标准规定的部分技术内容已不能满足当前需求。
该标准规定了卫生防护距离的计算方法,但当前排放标准制定实践中通常会要求基于环境空气质量标准的要求和保护人体健康的要求制定大气污染物排放标准厂界限值,因此该标准中已无必要再规定这些计算方法。
本标准删除了有关卫生防护距离计算的相关内容。












编制说明



来源:EHS法规