很多企业在办排污许可时,都会被“重点管理”“简化管理”“登记管理”绕晕:我家企业该归哪类?是不是都要领证?管理要求一样吗?
其实核心判断标准很简单:看企业污染物产生量、排放量,以及对环境的影响程度——影响越大,管理越严。下面用“大白话+对比表”把3类管理的核心区别讲透,企业对照着就能对号入座。
一、先搞懂:3类管理的核心定位(谁该归哪类)
生态环境部门对企业实行“分类施策”,3类管理的定位和适用企业完全不同,先明确自己的“归属”:
1. 重点管理:“严管对象”,污染影响大
适用企业:污染物产生量、排放量多,或者对环境影响程度大的企业。比如大型化工、印染、电镀、垃圾焚烧厂、燃煤电厂等。
核心定位:相当于环保管理里的“重点关注对象”,监管最严、要求最高,目的是严格控制重污染企业的排放风险。
2. 简化管理:“常规管理”,污染影响较小
适用企业:污染物产生量、排放量和对环境的影响程度都比较小的企业。比如小型食品加工、服装制造、机械加工(无电镀工艺)、小型汽修厂等。
核心定位:管理要求介于重点管理和登记管理之间,既保证环保合规,又简化流程、减轻企业负担。
3. 登记管理:“备案管理”,污染影响极小
适用企业:污染物产生量、排放量和对环境的影响程度都很小的企业。比如小型餐饮(无油烟污染)、小超市、普通写字楼办公、小型仓储等。
核心定位:不用申请排污许可证,只要在线填报信息完成登记即可,相当于“告知备案”,生态环境部门主要靠后期抽查监管。
快速判断小技巧:对照《固定污染源排污许可分类管理名录》,里面按行业、规模明确了每类企业的管理类别,直接查就能对号入座;如果跨行业经营,按污染最严重的那个行业定类别。
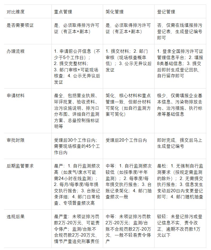
二、核心区别大对比:从办理到监管,一目了然
3类管理在“办理要求、审批流程、后期监管”上差异很大,用表格一看就懂:

三、企业必做3件事:避免归错类、办错证
1.先查名录,精准归类:一定要对照最新版《固定污染源排污许可分类管理名录》,结合自己的行业、规模、生产工艺判断管理类别,别凭感觉归错类(比如把该重点管理的归成简化管理,会被认定为违规)。
2.按时办理,不拖不等:重点/简化管理企业,要在投产前完成排污许可证申请;登记管理企业,要在实际排污前完成在线登记,别等投产了再补,否则会被处罚。
3.按类履约,不抱侥幸:拿到许可证的企业,要按对应的管理要求做监测、记台账、报执行报告;登记管理企业要留存好登记回执,信息变动及时变更,别以为“登记了就没人管”,抽查到违规一样要整改。
总结:核心原则就是“按量分级、按级监管”
简单说,重点管理是“严管严要求”,简化管理是“简流程不简责任”,登记管理是“轻备案重抽查”。企业不用纠结管理类别“好不好”,关键是先归对类,再按要求做好合规工作。
如果还是分不清自己该归哪类,最稳妥的办法是对照《固定污染源排污许可分类管理名录》查询,或者直接咨询当地生态环境部门,避免因归错类、办错证踩坑。
来源:环保检测-圆圆
本文仅作分享,作品版权归原作者及机构所有,如有侵权请联系,我们立即更正/删除