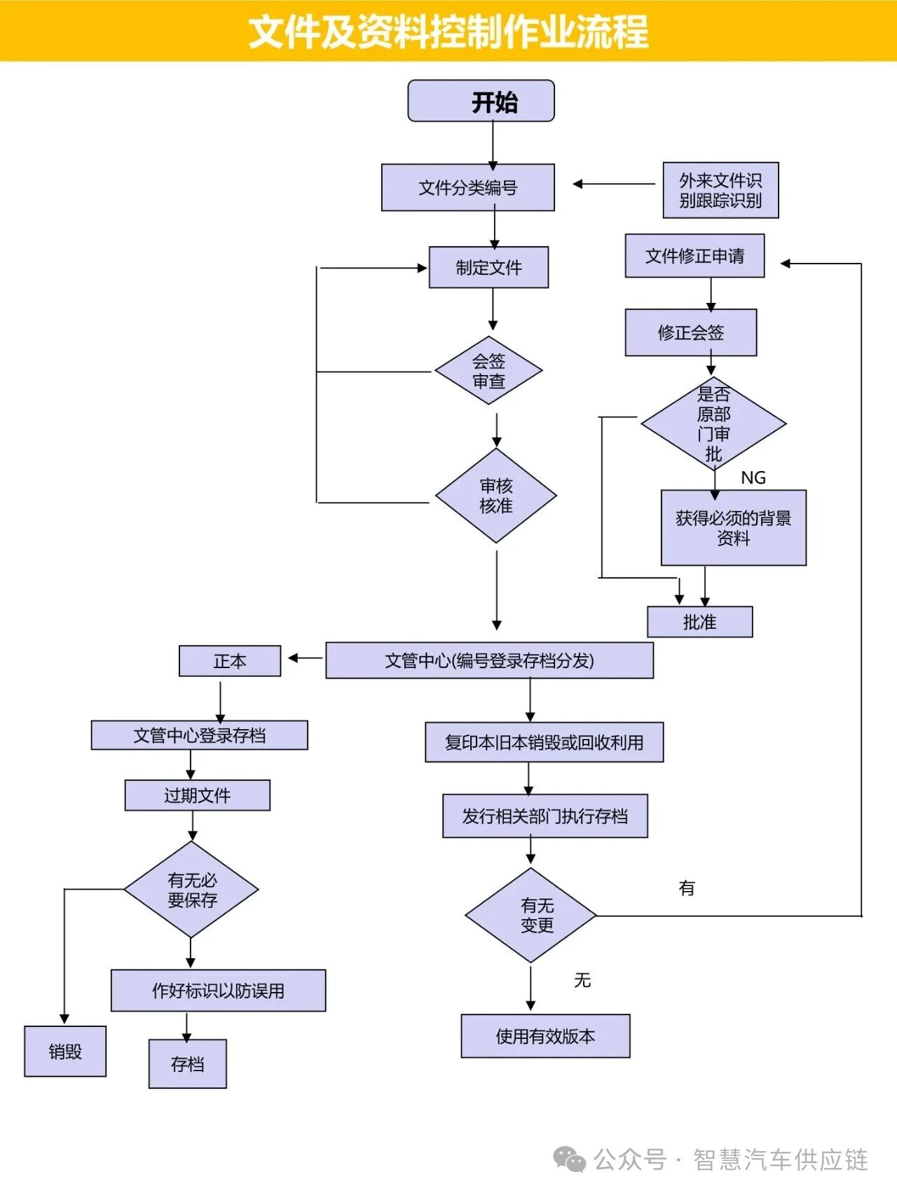
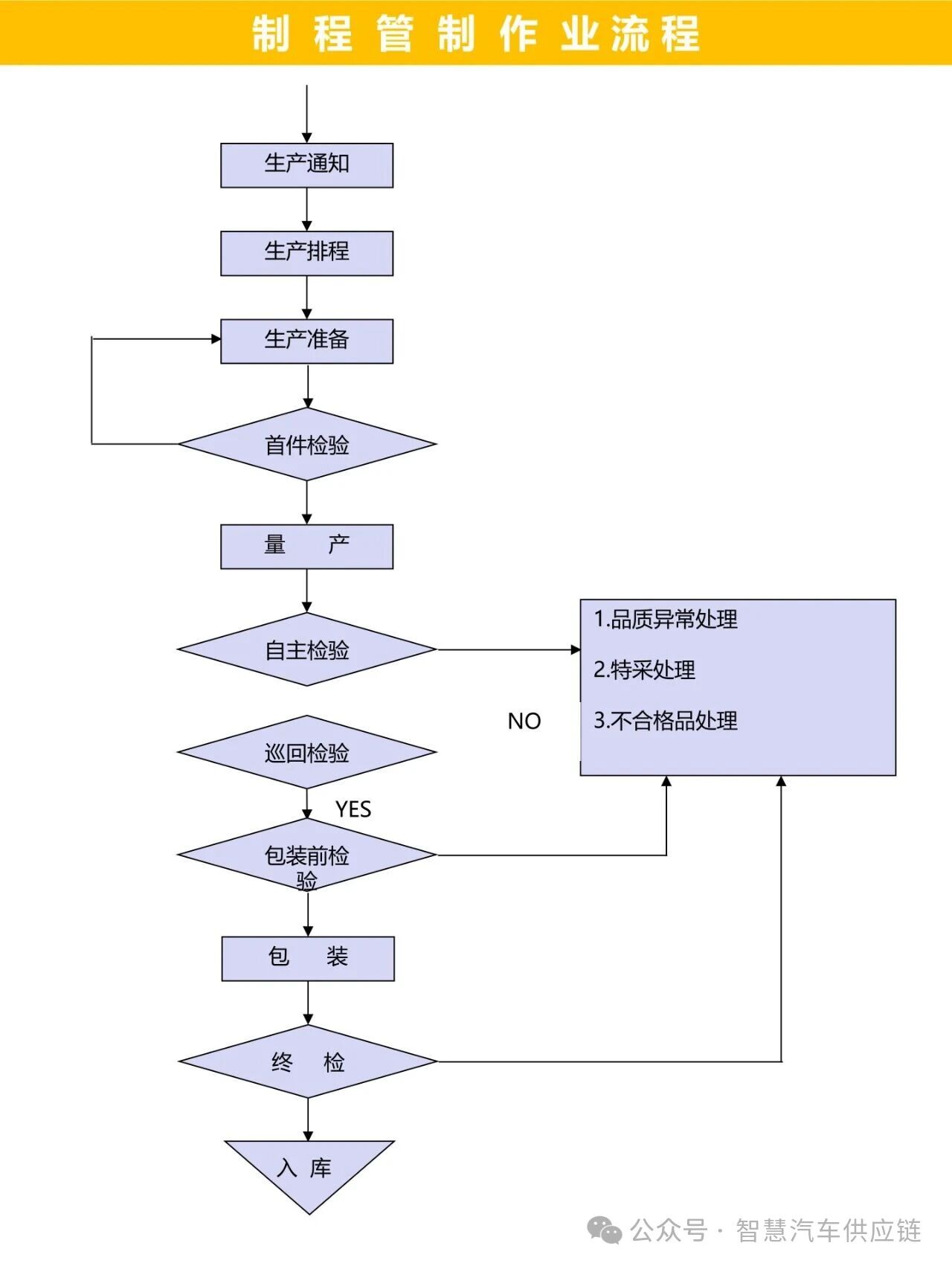
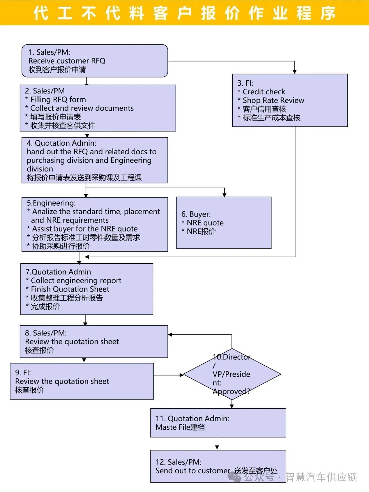
质量管理体系--26个程序流程图

时间:2025-10-28 09:55:35 浏览:578



































来源:智慧汽车供应链
本文仅作分享,作品版权归原作者及机构所有,如有侵权请联系,我们立即更正/删除


绿咨力·体系咨询服务

最新版ISO 9001(预计2026 年发布,官方简称ISO 9001:2026 目前处于DIS(国际标准草案)阶段。

面对即将发布的2026新版标准,绿咨力可助您精准应对“道德与诚信”、供应链韧性及气候变化等新增要求,完成从差距分析、体系优化到人员培训的全面升级,确保管理体系平稳过渡并持续领先。

登录合规网